您的购物车当前为空
《柳叶刀》:首个可逆转脂肪肝损伤的药物——ION224
代谢功能障碍相关脂肪性肝炎(MASH)是与肥胖和2型糖尿病相关的一种严重脂肪肝疾病,可导致肝硬化、肝功能衰竭甚至肝癌。MASH 患者数量已超过 2.5 亿人;预计到 2030 年,处于该病晚期的患者数量将翻倍。目前,获FDA批准治疗MASH的药物仅有THR-β激动剂 Resmetirom (MGL3196) 与 Wegovy(semaglutide ),治疗方法非常有限。
近期,The Lancet (IF 88.5)刊登的一篇文章公布了一项关于 MASH 的 II 期临床试验结果。研究发现,一种二脂酰甘油酰基转移酶2 (DGAT2)反义寡核苷酸抑制剂 ION224 可抑制 新生脂质合成(de novo lipogenesis)——这一代谢通路与脂毒性及其相关炎症、肝细胞损伤和纤维化密切相关。DGAT2 在肝脏脂肪生成与储存中发挥核心作用,通过阻断 DGAT2,能够从疾病根源干预,直接切断病程进展。
MASH靶点:二脂酰甘油酰基转移酶2 (DGAT2)
MASH 的特征为肝脏脂肪过度积累,继而引发肝脏炎症、肝细胞损伤与死亡,最终导致纤维化。肝脏 甘油三酯的积累与清除失衡 是肝脂肪变的根本原因。因此,抑制内源性脂肪合成 被认为是一种可行的治疗策略,可预防或减缓 MASH 中炎症和纤维化的进展。
DGAT2 是一种限速酶,催化甘油三酯合成的最后一步。在临床前模型中,利用反义寡核苷酸抑制 DGAT2 可降低肝脏甘油三酯水平,改善肝脂肪变,并增加脂肪酸氧化及氧化相关基因的表达。
此前,该团队公布的另一项研究评估了 DGAT2 抑制作为治疗靶点的潜力。结果显示该治疗 显著降低了肝脂肪含量。为 DGAT2 抑制作为 MASH 及纤维化靶向治疗提供了坚实的理论依据。
ION224
ION224 是针对 DGAT2 的配体连接反义寡核苷酸,其核苷酸序列与药物 ISIS 484137 相同。该序列与三触角N-乙酰半乳糖胺 (GalNAc3)偶联,可通过肝细胞表面天冬氨酸糖蛋白受体实现肝脏靶向递送,使 ION224 的效力提升约 30 倍。
一项针对健康志愿者的 I 期随机、双盲、安慰剂对照、剂量递增研究评估了单次皮下注射 ION224(40 mg、80 mg、120 mg 和 160 mg)的安全性、耐受性和药代动力学。总体来看,ION224 在各剂量水平均耐受良好,提示通过 ION224 实现的 肝脏 DGAT2 抑制,可能为 MASH 的治疗提供一种新颖且安全的策略。
在最新的2期试验中,研究者评估了针对 DGAT2 的配体连接反义寡核苷酸药物 ION224 在 MASH 患者中的治疗效果。
研究结果
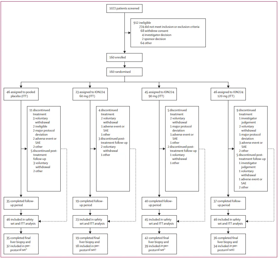
ION224-CS2 是一项 自适应、分为两部分的、多中心、随机、双盲、安慰剂对照的 II 期临床试验,纳入 18–75 岁、活检确诊为 MASH 且伴有纤维化(F1、F2 或 F3 期),并且基线肝脏脂肪变性 ≥10% 的患者。共筛查了1072名患者,其中 160 名 符合要求,并被随机分配至 ION224(三个剂量组:60 mg、90 mg、120 mg)或安慰剂组,进行为期一年的治疗研究。
试验设计概况(点击可放大)
No.1
主要终点(非酒精性脂肪性肝病活动评分 NAS ≥2 分降低 + 炎症/气球样变改善 ≥1 分 + 纤维化不恶化)
- 120 mg 组:(20/34)59% 达标(显著优于安慰剂 )
- 90 mg 组:(18/39)46% 达标(显著优于安慰剂)
- 安慰剂组:(3/32)19% 达标。
No.2
次要终点
- MASH 缓解(不伴纤维化恶化):90 mg 组 36%,120 mg 组 35%,安慰剂 16%。
- 纤维化改善(不伴脂肪性肝炎恶化):120 mg 组 32%,90 mg 组 26%,安慰剂 13%。
在受试者人群中,主要及次要终点
No.3
影像学与生物学指标
- MRI-PDFF 显示肝脂肪显著下降,呈剂量和时间依赖效应:120 mg 组:74% 患者肝脂肪减少 ≥30%,44% 减少 ≥50%(vs 安慰剂 34% 和 3%)。
- 肝脏硬度(瞬时弹性成像)显著下降,ION224 组 52% 受试者下降 ≥25%(vs 安慰剂 28%)。
- HbA1c:安慰剂升高 0.3%,120 mg 组下降 0.2%。
- ALT、AST、γ-GT 水平未恶化,在高基线人群中有下降趋势。
- 增强型肝纤维化(ELF)评分显著下降(120 mg 组)。
- 增强型肝纤维化(ELF)评分显著下降(120 mg 组)。
随时间变化的 MRI-PDFF 评估的肝脏脂肪变性
No.4
安全性
- 不良事件发生率:ION224 组 94%,安慰剂组 89%,大多为轻中度。
- 最常见与药物相关事件:注射部位反应(红斑、疼痛)、恶心。
- 严重不良事件少见,且未被认为与 ION224 相关。
- 未观察到高甘油三酯血症、血脂恶化或体重增加。
总的来看,ION224(90 mg 与 120 mg)在活检确诊 MASH 合并纤维化患者中,显著改善了MASH 缓解与纤维化改善、降低肝脂肪含量和肝硬度,同时耐受性良好,无明显代谢或血脂副作用。
治疗后的不良事件发生
小结
综上,ION224 是首个在临床上证实可通过 DGAT2 抑制显著改善 MASH 组织学结局的药物,兼具疗效与良好安全性,具有成为单药或联合治疗新选择的潜力。但该研究也存在一定的局限,比如:
样本量较小,部分患者未进入按方案分析集。
研究时长仅 1 年,未能评估长期疗效。
未涵盖代偿期肝硬化患者,且人群主要为白人,外推性有限。
安慰剂组部分患者因生活方式改善等因素也出现较大反应。
研究者下一步将开展更大规模的临床试验,以推动这一疗法更接近广泛应用。
科研助力
TargetMol可为您提供多种 DGAT2 选择性抑制剂,比如 JNJ-DGAT2-A 、PF-06424439 methanesulfonate 、PF-06424439 以及 DGAT2-IN-3 等,助力相关研究!
除此之外,还可为您提供抗肝炎筛选化合物库 ,包含1604个化合物,适用于抗肝炎化合物的筛选,欢迎私信了解详情~
参考资料:
1. https://www.thelancet.com/journals/lancet/article/PIIS0140-6736(25)00979-1/abstract





科学新闻、观点和分析的重要汇总,每个工作日都会发送到您的收件箱.