您的购物车当前为空
TargetMol信号通路——Dexamethasone(Cat. No. T1076,CAS 50-02-2),精准打击炎症因子
1. 产品介绍
Dexamethasone,货号T1076,Cas号50-02-2,别名地塞米松、Prednisolone F、NSC 34521、MK 125、Hexadecadrol。Dexamethasone是一种糖皮质激素受体激动剂,具有抗炎、免疫抑制和凋亡诱导活性,能抑制巨噬细胞中炎性miRNA-155外泌体的产生,显著降低中性粒细胞及单核细胞的炎症因子表达,抑制LPS诱导的巨噬细胞炎症反应并诱导自噬,常用于诱导抑郁症、肌肉萎缩症和高血压动物模型,且在COVID-19研究中具有潜力。
Dexamethasone分子结构式
2. 背景介绍
糖皮质激素受体(glucocorticoid receptor, GR)是核受体超家族的配体激活型转录调控蛋白,广泛表达于包括巨噬细胞、单核细胞和中性粒细胞在内的多种免疫细胞中。当糖皮质激素类(如dexamethasone)进入细胞后,它们会结合到细胞质中的糖皮质激素受体,导致糖皮质激素受体解离分子伴侣蛋白(如Hsp90)并转位到细胞核内。在细胞核中激活的糖皮质激素受体可以直接与DNA上的糖皮质激素反应元件(GRE)结合,启动或抑制靶基因的转录,从而调节包括炎症因子、免疫调节相关分子和凋亡相关基因在内的多个信号通路。这些作用使糖皮质激素受体成为控制炎症反应、免疫应答和细胞生存/死亡平衡的核心调控靶点。糖皮质激素受体激活不仅可以上调抗炎蛋白表达,还能抑制例如NF-κB等促炎转录因子的活性,从而广泛抑制炎症基因的转录。与此同时,在巨噬细胞中研究表明糖皮质激素类能显著减少脂多糖(lipopolysaccharide, LPS)诱导的含有炎性miRNA-155的外泌体释放,这一机制有助于降低巨噬细胞介导的炎性因子表达和细胞间炎症信号传递[1]。
糖皮质激素转录调控机制[2]
Dexamethasone是一种合成的糖皮质激素受体激动剂,具有强抗炎、免疫抑制和促凋亡活性。其经典机制是与糖皮质激素受体结合后调节目标基因的表达,从而抑制炎症反应和免疫细胞功能。激活的糖皮质激素受体复合物可通过转录激活上调抗炎蛋白(如Annexin-1、MAPKphosphatase)并通过转录抑制阻断促炎因子(如TNF-α、IL-6)及炎症相关转录因子NF-κB的表达和活性,实现广泛的抗炎和免疫抑制效果。在巨噬细胞模型中,Dexamethasone处理可显著减少LPS诱导的炎性外泌体分泌并下调miRNA-155的表达,这与其抗炎作用密切相关,因为miRNA-155是炎症促进因子并能增强炎症介质的产出。此外,Dexamethasone还能诱导细胞自噬和凋亡过程,例如在肌肉细胞中通过糖皮质激素受体途径促进自噬和线粒体相关机制,在某些免疫细胞中促进凋亡以实现免疫抑制效应。因此,除了经典的糖皮质激素受体-介导的基因调控,Dexamethasone还通过调节细胞内自噬、促进凋亡及抑制炎症信号传导等多种机制发挥综合性免疫调节作用[3, 4]。
3. 应用文献精选
文章标题:Dexamethasone impairs the expression of antimicrobial mediators in lipopolysaccharide-activated primary macrophages by inhibiting both expression and function of interferon β
研究概览:
该研究以LPS激活的原代小鼠巨噬细胞为体外炎症模型,系统探讨了Dexamethasone对巨噬细胞抗菌防御功能的影响及其分子机制。通过转录组测序、蛋白检测及功能实验发现,Dexamethasone并非仅通过经典的抗炎通路抑制炎症因子表达,而是显著抑制了LPS诱导的I型干扰素IFNβ的表达及其信号传导功能。由于IFNβ是驱动多种抗菌效应分子(如趋化因子、抗菌蛋白和炎症调节因子)表达的关键上游信号,Dexamethasone对IFNβ转录程序的抑制进一步导致下游广泛的抗菌介质表达受损。研究揭示,Dexamethasone在巨噬细胞中产生免疫抑制效应的重要机制并不仅是单纯“抗炎”,而是通过阻断IFNβ依赖的抗菌基因网络,从而削弱巨噬细胞的先天免疫防御能力。这一发现为理解糖皮质激素在感染风险增加及免疫功能抑制方面的分子基础提供了直接的实验证据[5]。
Dexamethasone调节IFNβ上下游ISGs的表达[5]
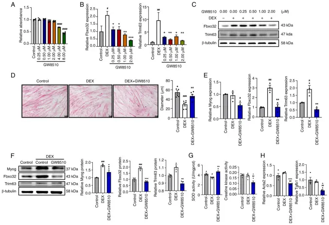
文章标题:GW8510 alleviates muscle atrophy and skeletal muscle dysfunction in mice through AMPK/PGC1α signaling
研究概览:
该研究在小鼠模型中系统评估了GW8510(一种CDK2抑制剂)对肌肉萎缩及骨骼肌功能障碍的改善作用及其分子机制。通过建立去神经化和糖皮质激素诱导的肌肉萎缩模型,发现GW8510处理显著提高了骨骼肌质量、肌纤维横截面积以及肌力表现。机制研究表明,GW8510可有效激活AMPK/PGC1α信号通路,增强线粒体生物发生和氧化代谢能力,促进能量代谢重编程,同时抑制与肌肉蛋白降解相关的泛素-蛋白酶体系统及自噬过度激活。进一步实验显示,GW8510通过改善线粒体功能和代谢稳态,减轻氧化应激和炎症反应,从而逆转肌肉萎缩进程。该研究揭示了GW8510通过激活AMPK/PGC1α来保护骨骼肌结构和功能的新机制,为肌肉萎缩及相关代谢性肌病的干预提供了潜在的药理学策略[6]。
在该研究中,Dexamethasone(Cat. No. T1076)被用作建立肌肉萎缩模型的化学诱导剂。通过持续腹腔注射地塞米松(10 mg/kg)在小鼠体内诱导骨骼肌萎缩,以评估GW8510对肌肉萎缩的保护作用并研究潜在机制。利用这一Dexamethasone诱导的模型,研究展示了GW8510能改善肌肉体积、肌纤维横截面积和肌功能,并逆转地塞米松诱导的萎缩相关基因表达及线粒体功能损伤,从而验证GW8510在肌肉萎缩干预中的潜在疗效。
GW8510在体外改善了Dexamethasone诱导的C2C12肌管萎缩[6]
4. 参考文献
[1] Chen Y, Zhang M, Zheng Y. Glucocorticoids inhibit production of exosomes containing inflammatory microRNA-155 in lipopolysaccharide-induced macrophage inflammatory responses. Int J Clin Exp Pathol. 2018 Jul 1;11(7):3391-3397. PMID: 31949716; PMCID: PMC6962844.
[2] Saklatvala J. Glucocorticoids: do we know how they work? Arthritis Res. 2002;4(3):146-50. doi: 10.1186/ar398. Epub 2002 Jan 21. PMID: 12010562; PMCID: PMC128923.
[3] Molitoris JK, McColl KS, Swerdlow S, Matsuyama M, Lam M, Finkel TH, Matsuyama S, Distelhorst CW. Glucocorticoid elevation of dexamethasone-induced gene 2 (Dig2/RTP801/REDD1) protein mediates autophagy in lymphocytes. J Biol Chem. 2011 Aug 26;286(34):30181-9. doi: 10.1074/jbc.M111.245423. Epub 2011 Jul 6. Erratum in: J Biol Chem. 2011 Nov 11;286(45):39673. PMID: 21733849; PMCID: PMC3191057.
[4] Coutinho AE, Chapman KE. The anti-inflammatory and immunosuppressive effects of glucocorticoids, recent developments and mechanistic insights. Mol Cell Endocrinol. 2011 Mar 15;335(1):2-13. doi: 10.1016/j.mce.2010.04.005. Epub 2010 Apr 14. PMID: 20398732; PMCID: PMC3047790.
[5] O'Neil JD, Bolimowska OO, Clayton SA, Tang T, Daley KK, Lara-Reyna S, Warner J, Martin CS, Mahida RY, Hardy RS, Arthur JSC, Clark AR. Dexamethasone impairs the expression of antimicrobial mediators in lipopolysaccharide-activated primary macrophages by inhibiting both expression and function of interferon β. Front Immunol. 2023 Oct 24;14:1190261. doi: 10.3389/fimmu.2023.1190261. PMID: 37942320; PMCID: PMC10628473.
[6] Chen Y, Liu Z, Liu C, Yang D, Xiao M, Li Z, Xie Z. GW8510 alleviates muscle atrophy and skeletal muscle dysfunction in mice through AMPK/PGC1α signaling. Int J Mol Med. 2025 Sep;56(3):128. doi: 10.3892/ijmm.2025.5569. Epub 2025 Jun 27. PMID: 40576133; PMCID: PMC12236748.