购物车
  • TargetMol
    您的购物车当前为空

TargetMol信号通路——Tamoxifen(Cat. No. T6906, CAS. 10540-29-1实验室里的基因剪刀手

1. 产品介绍

Tamoxifen,货号T6906,CAS号10540-29-1,别名他莫昔芬、Z-Tamoxifen、trans-Tamoxifen、ICI47699。Tamoxifen是一种口服有效的选择性雌激素受体调节剂(SERM),对雌激素在乳腺细胞中具有拮抗作用,在骨、肝和子宫细胞中具有激动作用,可用于诱导基因敲除、小鼠肝损伤模型,同时具备结合并调控Hsp90、诱导自噬与凋亡等多种生物学活性。

Tamoxifen分子结构式


2. 背景介绍

雌激素受体(Estrogen Receptor, ER)是一类受体蛋白,属于核受体超家族,主要包括ERα和ERβ两个亚型。ER在细胞质中与伴侣蛋白结合,未结合配体时处于静止状态。雌激素进入细胞后与ER结合,使受体构象发生改变,二聚化后转入细胞核,结合到特定的雌激素反应元件(ERE)上,调控靶基因的转录。雌激素受体介导的信号通路在乳腺组织的正常发育与功能维持中发挥关键作用,但在雌激素受体阳性乳腺癌中,该通路异常激活可促进肿瘤细胞增殖与存活。因此靶向雌激素受体的信号干预成为雌激素受体阳性乳腺癌治疗的核心策略之一。雌激素受体靶点在内分泌治疗中的重要性已被广泛研究,并且雌激素受体的表达水平与内分泌治疗反应性密切相关[1]

Estradiol激活信号通路的机制[1]


Tamoxifen是最早被广泛用于ER阳性乳腺癌内分泌治疗的选择性雌激素受体调节剂(Selective Estrogen Receptor Modulator, SERM)。Tamoxifen在不同组织中表现出拮抗或部分激动作用。在乳腺癌细胞中,Tamoxifen与ER竞争性结合,使ER构象改变,阻止雌激素结合并抑制ER与核心激活因子的相互作用,最终阻断ER介导的基因转录激活,抑制肿瘤细胞增殖。此外,Tamoxifen-ER复合物可招募共抑制子(corepressors),进一步减少促增殖基因的表达。与此相反,在骨骼和心血管组织中,Tamoxifen可能呈现部分激动活性,从而带来骨密度保护等益处[2]

3. 应用文献精选

文章标题:Tamoxifen promotes metastasis of breast cancer via reshaping lipid-driven fibrotic microenvironments in the lung

研究概览:

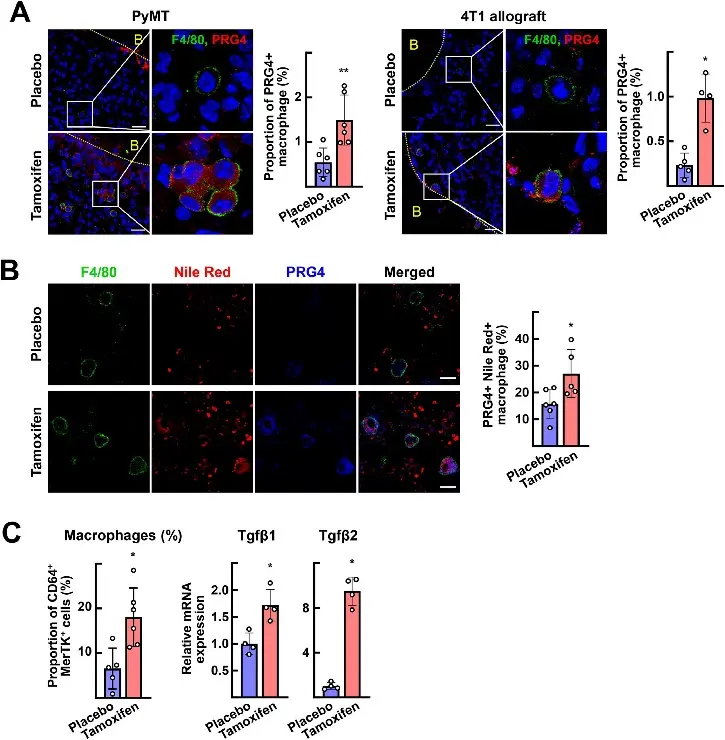
该研究在ER-阳性乳腺癌小鼠模型(PyMT和4T1异体移植)中系统评估了长期Tamoxifen治疗对肺部转移的影响,发现尽管Tamoxifen抑制或不改变原发肿瘤生长,但显著增加肺转移灶数目。这一现象与肺组织内中性脂质积累、胶原沉积及纤维化特征增强相关,单细胞RNA-seq分析显示肺内富含脂质代谢基因的PRG4+巨噬细胞亚群扩增并通过TGF-β途径增强与成纤维细胞的相互作用,且使用脂肪酸合成酶抑制剂C75抑制脂质累积可减少PRG4+巨噬细胞、减轻纤维化并抑制转移,提示他莫昔芬通过重塑肺部脂质驱动的纤维化微环境促进乳腺癌转移[3]

Tamoxifen会增加肺间隙中的PRG4+巨噬细胞[3]


文章标题:The Interaction of CircESR1 and HNRNPAB Regulates Cell Cycle Transition of Breast Cancer Cell

研究概览:

该研究系统揭示了在ER-阳性乳腺癌中circESR1与RNA结合蛋白HNRNPAB之间的互作如何驱动细胞周期进程:通过筛选发现circESR1在ER+乳腺癌中高特异性表达,HNRNPAB不仅促进circESR1的背剪接生成并增强其表达,同时circESR1也增加HNRNPAB的稳定性形成正反馈环。此外,HNRNPAB通过不对称结合circESR1促进并稳定了CDK1和CDK6mRNA相互作用,促进了细胞周期的进展。癌症中circESR1和/或HNRNPAB水平高的患者预后晚期且存活率较低。结合使用circESR1ASO和CDK4/6抑制剂已被证明是克服乳腺癌异种移植模型抗雌激素耐药的有效治疗方法。因此,这些发现阐明了以circESR1和HNRNPAB为中心的ER+乳腺癌中一种新的信号复合体,并暗示circESR1可能成为该疾病的潜在治疗靶点[4]

在该研究中,Tamoxifen(Cat. No. T6906)被用作建立和研究抗雌激素(antiestrogen)耐药模型的工具,通过在体内异种移植小鼠模型(注射MCF-7 TamR细胞)中腹腔注射特定剂量的Tamoxifen来持续给予药物处理,并利用这些Tamoxifen处理过的肿瘤模型评估circESR1/HNRNPAB的功能如何影响肿瘤对Tamoxifen的敏感性与抗性表现。

4. 参考文献

[1] Mangani S, Piperigkou Z, Koletsis NE, Ioannou P, Karamanos NK. Estrogen receptors and extracellular matrix: the critical interplay in cancer development and progression. FEBS J. 2025 Apr;292(7):1558-1572. doi: 10.1111/febs.17270

[2] Jordan VC. Selective estrogen receptor modulation: concept and consequences in cancer. Cancer Cell. 2004 Mar;5(3):207-13. doi: 10.1016/s1535-6108(04)00059-5

[3] Kim SS, An S, Hwang S, Kwon HM, Lim GY, Ka NL, Noh M, Lee MO. Tamoxifen promotes metastasis of breast cancer via reshaping lipid-driven fibrotic microenvironments in the lung. Neoplasia. 2026 Mar;73:101286. doi: 10.1016/j.neo.2026.101286. Epub 2026 Feb 9. PMID: 41666535; PMCID: PMC12908022.

[4] Xu J, Xu Q, Cao T, Wang M, Shang Y, Tang J, Wu S, Ma X, Han X, Lobie PE, Qian L, Zhu T. The Interaction of CircESR1 and HNRNPAB Regulates Cell Cycle Transition of Breast Cancer Cell. Int J Biol Sci. 2026 Jan 14;22(3):1520-1541. doi: 10.7150/ijbs.126014