您的购物车当前为空

我们很想知道您的意见反馈,所以我们在每个页面上都梳理出一个反馈按钮。
Ferrostatin-1 货号T6500,别名铁抑素-1、Ferrostatin 1或Fer-1,是一种选择性 铁死亡抑制剂,也是一种人工合成的抗氧化剂,通过还原机制来防止膜脂的损伤,从而抑制细胞死亡。

Deferoxamine mesylate 货号 T1637,别名 DFO、去铁铵、甲磺酸去铁胺、 DFOM,是一种铁螯合剂 (结合Fe和许多其他金属阳离子),被广泛用于减少铁在组织中的积累和沉积以 抑制细胞铁死亡。

作用机制
铁死亡 是一种主要由铁依赖的氧化损伤所引起的调节性细胞坏死。生理状态下铁离子水平在细胞内处于动态平衡状态,而过量的铁离子可能导致细胞铁浓化,其主要表现形式为铁离子沉积导致膜脂质过氧化反应,以及铁代谢产生的活性氧(ROS)累积,最终导致细胞死亡。
铁死亡可由许多小分子抑制,包括 Ferrostatin-1 和 Deferoxamine mesylate,Ferrostatin-1 是一种抗氧化剂,通过产生相关的抗铁蛋白效应,即引发脂质氢过氧化物的消失,从而抑制细胞铁死亡[1]。Deferoxamine mesylate 是一种铁螯合剂,可以结合与铁离子结合,减少铁在组织中的积累和沉积以抑制细胞铁死亡。
▲ 铁死亡的分子调节途径
应用方向
Ferrostatin-1和 Deferoxamine mesylate 作为铁死亡抑制剂, Ferrostatin-1 可以通过影响脂质过氧化和铁代谢来调控铁死亡,Deferoxamine mesylate 不仅可以抑制铁死亡,亦具有较好的抗氧化、抗增殖和抗肿瘤活性,因此 Deferoxamine mesylate 可用于糖尿病、神经退行性疾病以及抗癌和抗 COVID-19 的研究。大量的研究表明调节铁死亡在肿瘤抑制和免疫、神经退行性疾病、组织和器官损伤、炎症性和传染性疾病等多种病症中发挥着关键作用[2]。国家自然科学基金委员会揭晓了 2023 年国自然评审结果,铁死亡相关研究的中标数量高达 509 项!累计金额 19,065 万!(来源:ZCOOL 国自然项目查询系统)

▲ 与铁死亡有关的常见人类疾病
▲点击前往官网下单
更多规格,欢迎来询~
产品编号:T1637
▲点击前往官网下单
更多规格,欢迎来询~
文献精选
文章标题:Ferrostatin‑1 alleviates oxalate‑induced renal tubular epithelial cell injury, fibrosis and calcium oxalate stone formation by inhibiting ferroptosis

▲ 点击图片跳转原文
研究概览:本文研究 Ferrostatin-1 通过抑制铁死亡来缓解草酸盐诱导的肾小管上皮细胞损伤、纤维化和草酸钙结石形成[3]。
文中使用 Ferrostatin-1 作为实验中肾损伤模型的有效缓解药物。
▲亡Fer-1能够缓解CaOx结石诱导的肾损伤
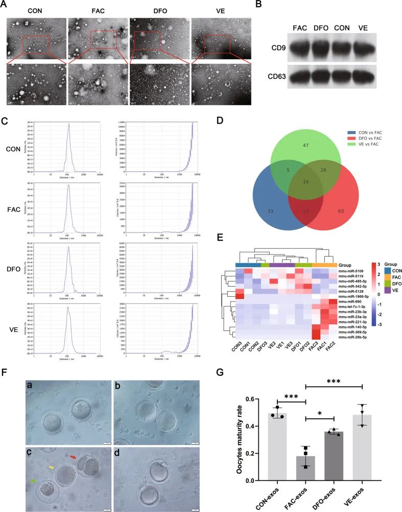
文章标题:Iron-overloaded follicular fluid increases the risk of endometriosis-related infertility by triggering granulosa cell ferroptosis and oocyte dysmaturity

▲ 点击图片跳转原文
研究概览:文中通过使用维生素E和铁螯合剂进行子宫内膜异位症(EM)相关的不孕症细胞模型研究,发现铁过载的不孕患者卵泡液(EMFF)能够诱导 EM 中颗粒细胞铁死亡和卵母细胞发育不良,为 EM 相关不孕症提供了潜在的治疗策略。研究团队在用不同类型的细胞死亡抑制剂处理小鼠颗粒细胞后,发现细胞的 低增殖活性被铁螯合剂 DFO 和维生素 E 逆转 [4]。维生素 E 是一种亲脂性抗氧化剂,可以补偿 GPX4 缺乏引起的脂质过氧化,并进一步抑制铁死亡。
文中使用 DFO 作为小鼠颗粒细胞实验的铁死亡抑制剂。

▲ FAC、DFO和维生素E有效缓解了EM相关的不孕症模型
文章标题:Ferroptosis: an iron-dependent form of nonapoptotic cell death

▲ 点击图片跳转原文
研究概览:本文研究了铁死亡的激活导致某些癌细胞的非凋亡破坏,而抑制这一过程可以保护生物体免受神经退行性变 [5]。文中使用铁死亡的激活剂 Erastin 诱导 HT1080 细胞铁死亡,并使用 DFO 处理细胞可抑制铁死亡。

▲ Erastin诱导铁死亡,其过程可被 DFO 抑制
参考文献:
[1] Miotto G, Rossetto M, Di Paolo ML, et al. Insight into the mechanism of ferroptosis inhibition by ferrostatin-1. Redox Biol. 2020;28:101328. doi:10.1016/j.redox.2019.101328
[2] Stockwell BR. Ferroptosis turns 10: Emerging mechanisms, physiological functions, and therapeutic applications. Cell. 2022;185(14):2401-2421. doi:10.1016/j.cell.2022.06.003
[3] Xie J, Ye Z, Li L, et al. Ferrostatin‑1 alleviates oxalate‑induced renal tubular epithelial cell injury, fibrosis and calcium oxalate stone formation by inhibiting ferroptosis. Mol Med Rep. 2022;26(2):256. doi:10.3892/mmr.2022.12772
[4] Ni Z, Li Y, Song D, et al. Iron-overloaded follicular fluid increases the risk of endometriosis-related infertility by triggering granulosa cell ferroptosis and oocyte dysmaturity. Cell Death Dis. 2022;13(7):579. Published 2022 Jul 4. doi:10.1038/s41419-022-05037-8
[5] Dixon SJ, Lemberg KM, Lamprecht MR, et al. Ferroptosis: an iron-dependent form of nonapoptotic cell death. Cell. 2012;149(5):1060-1072. doi:10.1016/j.cell.2012.03.042


科学新闻、观点和分析的重要汇总,每个工作日都会发送到您的收件箱.
嗨!有任何问题?点我咨询
版权所有©2015-2026 TargetMol Chemicals Inc.保留所有权利.
沪ICP备20019793号-4 | 沪公网安备 31010602006700号
| 沪(静)应急管危经许[2024]203441



